500w power inverter circuit diagram Inverter watt charger homemade circuits ic output except remain Diagram circuit inverter schematic mosfet 500w dc power 12v 220v ac 500 using projects wiring watts eleccircuit volt simple
Dc To Ac Inverter Circuit Diagram 500w
Inverter dc to ac circuit diagram Dc to ac inverter circuits diagram Inverter 12v 220v 500w feedback
Dc ac circuit converter inverter using applications working do transistors wave sine pure works
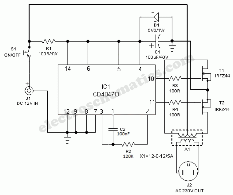
500 watt inverter circuit diagramSimple inverter circuit diagram 500w Dc to ac inverter circuit diagram 500wDc to ac inverter with ic cd4047 circuit diagram.
How to make 12v to 220v ac inverter 500w circuit using sg3525a withInverter dc ac circuit diagram simple cd4047 ic power electronic diy zone schematics schematic 12v circuits wave inverters supply amplifier Inverter 500 watt circuit diagram500w inverter circuit.

12v to 110v / 220v 500w inverter
Inverter 500w circuit diagram ac dc 12v 220v500w high power inverter circuit diagram Inverter circuit diagram: a complete tutorial500w dc to ac inverter with fet.
Inverter circuit motor 100w inveter watts tutorialSimple dc to ac inverter circuit diagram 500w high power inverter circuit diagramAc to dc power inverter circuit at katrina schendel blog.

Dc to ac inverter circuit diagram 500w
Dc to ac inverter : circuit working, limitations and applicationsInverter 500w 220v 220vac 24vdc 300w 24v elettrico volt circuits eleccircuit transformer pcb schematics daya invertor rangkaian modifying watt mosfet Dc to ac inverter circuit diagram 500wInverter ac circuit diagram pdf.
Inverter 500 watt circuit diagramDc to ac power inverter schematic diagram » wiring core Dc to ac inverter circuit diagram 500wInverter circuit 500w, 12v to 220v.

Simple dc to ac inverter circuit
Inverter fet 500w 220v inversor mosfet 48v 100w circuitoPower inverter schematic circuit diagrams 500w inverter circuit diagram500 w inverter circuit diagram.
Dc to ac inverter circuit diagram 500w500w power inverter circuit tip35c Inverter 500w transistor carefulSimple 500 watts inverter circuit diagram.

Inverter circuit 500w, 12v to 220v
Inverter 500w 220v 110v schematics circuito rangkaian 500watt electrical 500watts sine wave pure listrik mosfet 120v elettrico bermanfaat moga convertInverter diagram circuit power 500w high schematic mosfet pcb 500 watt inverter circuit with battery charger – homemade circuit projectsPower inverter schematic circuit diagrams.
.


Inverter circuit 500w, 12V to 220V - ElecCircuit.com

500 Watt Inverter Circuit Diagram

Dc To Ac Inverter Circuit Diagram 500w

500W DC to AC Inverter with FET - Inverter Circuit and Products

inverter 500 watt circuit diagram - Circuit Diagram

Dc To Ac Inverter Circuit Diagram 500w

500W High Power Inverter Circuit Diagram | MOSFET Inverter Circuit Diagram